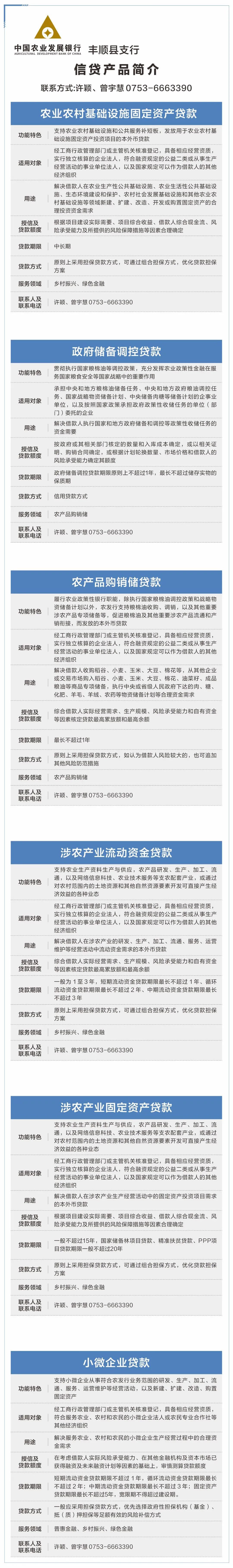
为加大金融支持乡村振兴及普惠小微企业纾困惠企力度,畅通金融产品申请渠道,推动政银企对接,近日,人民银行丰顺县支行、丰顺县金融工作局组织辖区各金融机构梳理汇编了相关产品信息,现予发布。各市场主体如有融资需求,可查看下方机构名称,获取相关产品信息,可直接向各银行咨询了解。






来 源:人民银行丰顺县支行、丰顺县金融工作局
编 辑:郑坚娟
编 审:罗林坤
审 核:朱海茶
热门评论
为加大金融支持乡村振兴及普惠小微企业纾困惠企力度,畅通金融产品申请渠道,推动政银企对接,近日,人民银行丰顺县支行、丰顺县金融工作局组织辖区各金融机构梳理汇编了相关产品信息,现予发布。各市场主体如有融资需求,可查看下方机构名称,获取相关产品信息,可直接向各银行咨询了解。
来 源:人民银行丰顺县支行、丰顺县金融工作局
编 辑:郑坚娟
编 审:罗林坤
审 核:朱海茶